1 中美两军对战备的定义与异同
我军与美军由于在建军历史、作战经验、理论发展、文化背景等方面存在显著差异,致使两军对战备的解释并不一致,两者之间存在相同点,也有相当的差异。
1.1美军对战备的定义
按照美国《国防部军事及相关术语词典》的解释,美军主要从广义与狭义两个角度来界定与划分战备,分别被美军称之为“战备”(readiness)与“作战战备”(operationalreadiness)。其中,“战备”(readiness)是指“军事力量的作战与满足赋予任务需求的能力。”1从《国防部军事及相关术语词典》引述该术语的来源来看,该术语来自于美军顶层联合条令《美国武装力量条令》(JP1)中对国家军事战略的表述,可见这主要是从战略层次来定义战备,主要强调军事力量作为国家工具的重要组成部分必须提供完成战略目标所需的各种能力。
“作战战备”(operationalreadiness)是指“部队/编队、舰船、武器系统或装备执行编制或计划内的使命或职能的能力。”2从该定义可以看出,作战战备的主要组成部分比较具体。我们可以从三个方面来理解“作战战备”,一是人的要素,即部队或编队;二是武器要素,即舰船、武器系统或装备等;三是人与武器的结合,即部队或编队运用舰船、武器系统或装备来执行编制或计划内的使命或职能。现实中,美军战备管理主要是通过战略与作战层级的战备报告系统来管理人员战备、战备训练、战备执行及战备评估等战备管理流程的各个步骤。
此外,美军曾经还有与“作战战备”类同的概念,即“战斗战备”(combatreadiness)主要“与战斗中执行的使命或职能有关。”随着战略需求与战备水平的提高,美军取消了战斗战备这一概念,以密切战备与作战的关联,旨在减少战备等级转换的中间环节,并提高战场反应速度。
1.2我军对战备的定义
我军对战备的理解与美军对战备的理解有较大区别。我军2011版《军语》使用的英文词组是“war preparation”,该词组同时包含两种翻译结果,一种是“战备”,另一种是“战争准备”。其中,“战备”(warpreparation)是指“武装力量为及时应对可能发生的战争或突发事件而在平时进行准备和戒备的活动。是军队平常经常性的基本工作。战备水平是军队战斗力的重要标志。”3战备的要素包括战备计划、战备教育、战备检查、战备值班、战备值勤、战备演练、战备调动、战备等级转换、战备制度、战备建设、战备设施、战备物资等。(191页)我军将其放在“指挥”这一通用目录之下,并视其为战斗力的构成要素之一。
“战争准备”主要是从战争层级的角度来区分的,而且从高至低,我军的战备分为军事斗争准备(preparationfor military struggle)、战争准备(warpreparation)、作战准备(operationalpreparation)、战役准备(campaign preparation)以及战斗准备(combat preparation)。其中,军事斗争准备是指“为满足军事斗争需要而进行的准备。核心是战争准备。”4
战争准备是指“国家或军事集团为实施或应对战争而进行的准备。包括政治、经济、军事、外交、科技、文化等方面的准备。分为平时准备、临战准备和战争过程中的准备。”5
作战准备是指“为遂行作战任务而进行的准备。包括分析判断情况,定下作战决心,制定作战计划,组织作战协同,组织作战保障,组织临战训练,检查部队准备情况等。”6战役准备与战斗准备的含义和作战准备类同。
当然,无论是“战备”还是“战争准备”都是我军对战备工作从不同角度进行的阐释。前者旨在强调形成和保持战斗力是一项经常性工作,后者则是为了突出战备工作流程的重要性。
1.3中美两军战备的异同
中美两军对战备的理解在外延上存在一定的差异,但在内涵上又有相同点。
首先,在外延上,美军的战备强调的是作战能力形成的速度与结果,而我军强调的是战斗力生成的过程与步骤。从英文词源上来看,readiness与Preparation除都有准备的意思之外,美军使用的readiness还有容易、迅速、敏捷的含义。如果要用一句话从战备的角度来翻译readiness,就是“ 快速做好作战准备,随时提供完成任务所需的作战能力。” 而我军使用的Preparation的含义比较单一,就是指“预先做好战争的准备。”
其次,从内涵来看,中美两军都是从“作战能力”这一核心来理解战备的。从上文中美两军对战备的解释来看,美军的“战备”与“作战准备”最终落脚点都是作战能力。我军则是将战备作为战斗力的一部分。如果再看一下我军对战斗力的解释,两军的相同点就更明显了。我军认为“战斗力”(warfightingcapability)是指“武装力量遂行作战任务的能力。由人、武器装备和人与武器装备的结合等基本要素构成。其强弱取决于人员与武器装备的数质量,体制编制的科学化程度,组织指挥和管理水平,各种保障能力,军事理论与训练状况等。”7可见,我军所谓的“战斗力”就是我们通常在研究美军时所谓的“作战能力”。
此外,需要注意的是,美军没有“作战能力”的概念表述,只是我们出于研究需要对其进行的约定俗成称谓。从美军基于能力建军的理论发展与实践过程来看,他们所指的能力通常是指“条令、人员、训练、装备、基础设施、教育、领导及政策”这八个能力包。美军的“战斗力”(combatpower)概念与我军对战斗力”的定义也有相当大差别。美军认为,“战斗力”(combatpower)是指“一只军事部队/编队在一定时间内能够向敌方施加的全部毁坏与破坏性的力量手段。”8它强调的是军事手段的毁坏性。
从以上分析可以看出,美军的战备与作战战备事实上与我军所提出的“战斗力生成模式”有很大相似之处。我军认为,战斗力生成模式是指“形成和提高战斗力的一整套相对稳定的方法、途径和标准形式。包括战斗力构成比例、战斗力表现形态、战斗力形成机制、战斗力发展方向、战斗力评估标准等要素。”9从美军战备管理机制与实践来看,美军战备也是围绕人、武器装备以及人与武器装备的结合来形成与运用战斗力,这也是本文研究的主要内容。
2 美军战备的发展历史与现状
美军战备的发展历程与其军事力量运用历史及军队建设的进程密切相关,其中既有惨痛的经验教训,也有杰出的理论与实践成果。通过对美军战备的发展历史及现状进行研究,有助于我们更加明晰的了解美军的战备体系。
2.1美军战备的发展历史
美军战备在历史上经历过二战时期最初的快速发展之后,紧接着又遭受了长期的迷茫与困扰。直到冷战后期,美军对自身进行大刀阔斧的改革之后,在军队战备领域才取得了丰硕的成果。这也为当前美军战备体系的建设与发展,打下了良好的基础。
2.1.1美军战备的发轫期
美军正式进行战备的历史比较短暂,始于20世纪30年代末期。当时,虽然美国与欧亚大陆隔海相望,远离世界政治舞台中心,但是美军高层领导仍然进行了一定程度的战争准备,以随时准备军事介入世界领导权的争夺。直到1942年晚期,美军才开始进行大规模的战备,并且从容不迫的组建了一支战备军队。美军认为,二战是美军最后一次在最高紧急警报情况下进行的最为昂贵的战备。
2.1.2美军战备的挫折期
美军在朝鲜战争、越南战争、格林纳达行动中经历了惨痛的教训,为其战备发展提供了总结经验的机会。朝鲜战争中,面临北朝鲜军队的突然袭击,美军毫无时间做好准备。这是因为,美军二战后减少了国防支出,致使军队脆弱不堪、士气低落,而没有能力对1950年6月25日的战争做出有效的反应。陆军士兵人数从二战巅峰时期的10,100,000缩减到了592,200。美军在战争初期没能够阻止北朝鲜入侵,证明在维持战备水平上出现了重大失误。当时美军用于抵抗入侵的部队被称“史密斯特遣队”。该特遣队是一支540人规模的营,有两个非满员步兵连与一个炮兵连组成。很少有军官或军士长能够预见到二战后的行动,并且没有接受充分的训练。史密斯特遣队极其缺乏反装甲能力。1950年7月15日,特遣队在韩国汉城以南的乌山地区阻挡北朝鲜的进攻。北朝鲜军队拥有1000多名士兵以及33辆坦克。在北朝鲜军队的进攻下,仅仅7个小时的战斗,特遣队就损失了150人以及几乎全部装备。由于人员、训练与装备这些主要战备要素,在釜山防线稳固之前,美军遭受了19,000人的伤亡。
朝鲜战争的教训并没有促使美军在战备上投入更多的精力与资源,也没有引起军方的高度重视。这种情况在整个越战中也一直存在,从越南战场撤出后,美军又一次突然进行裁军,致使战备水平没有得到提高。20世纪80年代,美陆军参谋长戈德华特C.迈耶在国会证词中使用术语“空心陆军”来描述陆军师的数量与可用于补充这些师的作战人员数量之间的失衡。之后不久,术语“空心部队”不仅用来形容缺乏有经验的人员,还用于说明缺乏训练、武器与装备。这些情况在20世纪70年代一直削弱着军队的战备水平。
此外,1983年10月25日,美军发起格林纳达“紧急暴怒”行动。虽然该行动很快取得了成功,但联合作战暴露出了许多相互协同问题,如陆军直升机不能与海军支援舰船有效通信,各军种只能实施单独的、不协调的战术行动而非联合行动,当时的联络程序未经实践检验,或者说根本就不存在。该行动的成功掩盖了美军联合作战能力的欠缺。
1993年,时任国防部长莱斯·阿斯平成立国防科学委员会战备特遣队,并由退役上将陆军参谋长迈耶主持。在1994年6月的报告中,对“空心部队”的特征进行了具体表述,“平均教育水平低、毒品泛滥、缺乏训练、装备短缺、维护不足、战略机动水平低以及不受公众拥护。”美军在此时期“空心化”是由于缺乏周密的预警而对大多数紧急事件疏于防范与准备所造成的。美军过分依赖精良的核力量进行遏制,而常规部队由于人员匮乏、装备老化以及训练与维护经费缩减而衰弱。
2.1.3美军战备的转折期
经历了二战后战备失败的教训之后,美军痛定思痛,终于在1986年出台了《戈德华特·尼古拉斯国防部改组法案》。这是美国防部自1947年《国家安全法案》颁布成立以来,对军种间的相互作用途径进行的巨大变革。按照该法案的规定,军事建议集中由参联会主席提出而非军种参谋长,主席被任命为总统、国家安全委员会以及国防部长的军事顾问。军种不再对他们的军队行使控制权。军种组成部分部队要支援职能或地区作战司令部。这就是所谓的“统一指挥”,每个军种从一个相对自主的作战主体转变成了组织性的、训练的部队并作为集成部队的组成部分负责采办、现代化、力量发展以及战备。在效果上,这让作战指挥官可以统一运用分配给其的海、陆、空部队来完成作战目标。
在1986年改组法案的推动下,美军的战备水平有了明显提高。在1991年海湾战争的“沙漠风暴”行动期间,美军联合作战取得了巨大成功。美军陆军上将诺曼.施瓦茨科普夫作为联合部队指挥官,能够对分配给他的海军陆战队、陆军、空军以及海军部队实施完全控制,而不受制于通过与各军种协商来解决指挥权限问题。
在2001年的阿富汗持久自由行动与2003年的伊拉克自由行动中,美军承受了在同一战区支援两场战争的挑战。但美军联合部队还是经受住了考验,并竭尽资源、战备以及能力来支撑国家军事战略。在这两场战争中,美军作战的“联合能力”得到了跨越式发展。而且,从持久自由行动到伊拉克自由行动,美军重点强调从联合的角度来有效衡量、评估并报告战备。主席战备系统用于合并各军种的战备报告,以及确保联合部队迅速准备做好反应的评估。10
2.2美军战备的现状
从美军战备发展的历史来看,美军战备形成了从国防部、参联会、各军种及其下属部队的战备报告体系。按照美国法典第十卷对战备的规定,国防部长应该建立一个综合战备报告系统。战备报告系统应该以一种客观、精确且适时的方式来调整武装力量的能力,以执行总统在最新的年度国家安全战略报告中所阐述的国家安全战略;国防部长提供的国防规划指南;参联会主席描述的国家军事战略。
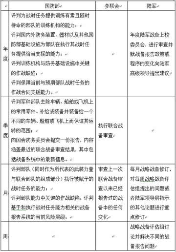
表2:美军国防部、参联会及陆军战备工作进度表
在建立战备报告系统过程中,国防部长应该确保:战备报告系统在全国防部范围内得到统一运用;战备报告系统内的信息得到持续更新,在事件迫使战备状态发生改变的24小时内,一支部队的综合战备状态的变化,需要作为战备报告的一部分进行上报;并且在事件迫使战备状态发生改变的72小时内,训练机构或国防基础设施的组成部分的综合战备状态的变化,需要作为战备报告的一部分进行上报;为建立与维持系统提供充足的资源以按照要求上报战备状态的变化。
战备报告系统可以权衡国防部长描述的与战备相关的多个因素,除此之外,系统应该包含以下能力:以每月为基础,评判部队(同时作为所代表的武装力量与联合部队的组成部分)执行被赋予的战时任务的能力;以年度为基础,评判为战时任务提供训练有素且随时待命的部队的训练机构的能力;以年度为基础,评判国内外防务装置、器材以及其他国防部基础设施为部队在执行其战时任务提供恰当支援的能力;以每月为基础,评判部队能力中关键的作战缺陷;以年度为基础,评判训练机构与防务基础设施中关键的作战缺陷;以每月为基础,评判基于和执行战时任务能力相关的战备报告系统的当前风险层级;以季度为基础,评判军种部队去除车辆、船舶或飞机上的常用零件、补给或装备并装备给一个不同的车辆、船舶或飞机上而保证其运转的范围;以年度为基础,评判保障当前与预期部队战时任务的作战合同支援能力。同时,国防部长应该每季度向国会防务委员会提交一份报告,内容涵盖最近的联合战备审查结果,其中包括战备系统中的最新信息。每份报告应该以非保密版本提交,并可以根据国防部长确定的需要,以保密的版本提交。
参联会主席应该按照季度与月份进行联合战备审查:以季度为基础,执行联合战备审查;并且以月份为基础,审查上一次联合战备审查以来已经报告过的战备中的任何变化。参联会主席还应该将战备系统报告中的季度联合战备审查与月份审查信息进行合并,并评估武装力量基于其审查时状态而执行战时任务的能力。主席应该向国防部长提交季度与月份战备审查结果,包括审查中确定的战备缺陷。11
美国陆军实施战备管理的机构与职责包括:一、每周战略战备评估组(SRAG),讨论并解决不同的战备报告问题。二、每月战略战备修订(SRU),陆军副参谋长与所有陆军司令部、陆军军种组成部队司令部以及陆军参谋部共同参加,对每周战略战备评估组提出的问题或者陆军领导层指示的其他论题进行重点修订。三、年度陆军战备上校委员会。来自所有陆军司令部、陆军军种组成部队司令部、直接报告部队以及陆军参谋部的代表,在五角大楼召开为期3天的会议,进行审查并就战备报告政策或程序的变化向陆军高级领导提出建议。四、战备工作组,根据需要在年、月、周的任何时间内组建,以解决战备报告的具体问题。12
2.1.1美国国防部战备报告系统
国防部战备报告系统提供一个用于管理并报告国防部及其下属机构战备的手段,以贯彻与国防部优先事项相一致的国家军事战略。国防部战备报告系统执行委员会监督国防部战备报告系统的管理。国防部将基于使命评估的实时战备数据报告以及国防部战备报告系统内的补充性资源信息运用于决策制定目的。
国防部战备报告系统运用一个协作的、以网络为中心的技术系统业务框架,发挥国防部批准的数据共享战略,以促进全国防部的战备报告;拓展战备数据的获取与使用范围并超出传统的计量领域,以确保具体分析与力量管理能够得到更加真实的数据;通过运用主要使命任务清单(METL)构想扩展战备报告,以指导全部使命与能力评估(例如,战备、国防关键基础设施及联合体);通过合并来自于不同军种的具体资源数据与联合官方数据资源(ADSs),来扩充传统战备。具体的资源数据将涵盖传统的资源表格,以指导全部的使命评估;运用联合主要使命任务清单(JMETL)以及支持性的主要使命任务清单,给各军种、职能作战司令部以及战斗支援机构(CSAs)一个作战司令部需求的明确意图。
国防部战备报告系统运用与战备相配套的业务情报工具,提供客观且重复的分析,并通报给预先与危机计划制定共同体。同时,战备流程与政策还要集成国防部的其他转型倡议(例如,联合指挥与控制(JC2)、联合训练、适应性规划(AP)以及全球力量管理数据倡议(GFM-DI)),以确保对战备数据进行全面考察,用以协调、集成、分析与评估能力、缺陷、资源状态及军事风险。该流程的最终结果,将是对国防部执行国家军事战略的能力进行的评估。(如图1所示)
图1:跨领域共享数据以促进决策制定13
当前,国防部正逐步以国防战略战备报告系统(DDRS-S)来取代现有的全球资源与训练状态系统, 以满足全球联合指挥与控制系统的力量战备需求。该系统主要从两个方面着手,一是从全国防部的官方数据资源中获取战备指标以及支持数据。二是强调训练、人员、装备、武器以及补给领域的不足。并在执行中的主要使命任务与已降低的资源领域上,识别并评估与标准之间的差距。(如图2所示)
注:SIPRENT机密互联网协议路由网络;JUN联合用户通信网; DODEnterprise messoaging国防部业务通信网;JDNETS联合作战计划制定与执行系统数据服务网
图2:国防部战略战备报告系统数据交换图例14
国防部主管战备的领导及机构包括国防部人员与战备副部长(USD(P&R))、国防部长办公室首席战备助理(PSAs)以及其他部门领导。其中,人员与战备副部长(USD(P&R))的职责主要包括:通过国防部战备报告系统执行委员会,监督国防部战备报告系统,以确保该系统的信息与数据、系统响应性及其运用现代业务与技术的效率及效能的精确、完整与适时;发布国防部战备报告执行指示;确保国防部满足法典确定的向国会的报告战备需求;维持国防战略战备报告系统(DDRS-S),并确保信息适时与国防部其他转型倡议相协调与集成;与参联会主席及国防部政策副部长协同,确定国防部战备报告政策;通过国防部战备报告系统将重要的政策文件传达给政府各部门领导与适当的国防部管理机构;通过国防战略战备报告系统(DDRS-S)向国防部提供使命评估与资源信息;确定所有国防部组成部分的战备报告流程。
国防部长办公室首席战备助理(PSAs)主要负责:监管国防部长办公室组成部分的使命战备报告;审查并评估国防部各机构及各地方机构的国防战备报告系统—战略中的战备标准与主要使命任务;确定国防战备报告系统—战略中各组成部分报告中的战备不足,并在计划、预算规划及其他国防部管理系统中处理其职责范围内的不足;与国防部人员与战备副部长(USD(P&R))协调,根据需求发布补充指示。
其它部门领导的职责包括:发展支持作战司令部职责的主要使命任务清单;在国防部战备报告中,报告执行这些任务的战备,以支持作战指挥官的战备评估,并通报主席战备系统(CRS);确保国防部满足法典确定的向国会的报告战备需求;维持国防战略战备报告系统(DDRS-S),并确保信息适时与国防部其他转型倡议相协调与集成;与参联会主席及国防部政策副部长协同,确定国防部战备报告政策。通过国防部战备报告系统将重要的政策文件传达给政府各部门领导与适当的国防部管理机构。15
2.1.2参联会主席战备系统
参联会主席战备系统始建于1994年,目的是向参联会主席提供完成国会、总统、国防部长赋予战略任务所需的部队能力信息以及不足之处。该系统为评估战略战备以及部队战备状态提供了一个通用框架。其中战略战备状态主要通过联合作战能力评估进行,部队战备状态主要通过部队战备报告来实施。(如图3所示)
当前的部队战备报告主要包括全球资源与训练状态系统(GSORTS)与国防战略战备报告系统(DRRS-S)两个组成部分,而且全球资源与训练状态系统的职能将集成进入国防战略战备报告系统,用于提供标准化的资源信息,并通报给核心任务清单(MET)评估,同时还发挥集中注册全部武装部队、组织以及外国军队的职能。其中全球资源与训练状态系统报告主要提供人员、装备及训练领域的基于资源的评估,以及部队能力评估。国防战略战备报告系统作为一个国防部级别的战备系统,主要进行基于能力评估,以利于为核心任务清单(METL)体系提供使命评估。该系统同时还为联合及军种部队的计划制定、战备以及风险评估提供及时精确的信息。
而当前的战略战备报告主要通过联合作战能力评估(JCCA)来产生。联合作战能力评估是一个为参联会主席提供的战略战备评估程序,用于对国防能力是否能够满足国家军事战略需求进行评估。该程序不仅使参联会主席对战备状态有了一个快速直观的了解,还同步通知其他联合参谋部流程进行战备输入。这是一种短期的战备与能力分析,用以执行必要的优先计划,为指挥官战备评估的实施提供了通用的框架,并使联合参谋部、各支援机构以及各军种的战备问题透明可见。
此外,联合作战能力评估还提供了一个协调参谋业务的通用论坛,以快速达成一致意见,以利于快速为战斗员提供解决方案。联合作战能力评估将部队与使命战备数据合并,并对部队执行国家军事战略以及全球力量运用指南/联合战略能力计划指南所提出的使命的能力进行全面评估。同时,联合作战能力评估还向全球力量管理通报资源分配决策以及参联会主席风险评估。17
总之,主席战备系统为参联会主席向最高当局报告武装力量是否具有满足国家军事战略需求、打赢国家战争的能力,提供了通用的政策与程序。而且,参联会主席还可以借助该系统提供的部队能力信息,与战区作战指挥官、职能作战指挥官以及国防部作战支援机构领导进行协商,来确定最终的全球力量分配需求与结果。
2.1.3美国陆军战备报告系统
美陆军认为,当陆军在21世纪继续作战时,陆军面临着在资源有限时代中为满足当前作战需求而维持战备的挑战。维持战备要求陆军高层领导作出关键的且通常是非常困难的决策,为此必须努力争取在维持当前战备与为未来能力需求进行资源配置之间保持平衡。在此情况下,陆军部队战备作为一项综合职能,用于支持陆军战略政策以提供现代化的、即时的、量身定做的陆军能力,以及培养领导人员来满足21世纪挑战,使陆军能够更加高效地提供陆上能力。显然,美国陆军非常希望借助于陆军战备报告流程支持国会国防授权法案、国防部长办公室、国防战备报告系统、主席战备系统以及陆军当前力量生成流程所确定的要求。(参见图4)
图4:美国陆军战备报告体系18
陆军军种的战备水平与能力评估要在国防部战备报告系统中进行报告,而这种国防部系统中的陆军组成部分被称为国防部陆军战备报告系统(DRRS-A)。美国陆军的战备报告系统主要以美国法典第10卷、第32卷连同年度国防授权法案中所确定的国防部战备报告法定要求,同时结合本军种与各作战司令部的能力需求,来构建自身的战备报告系统,以满足各个季度与年度国会战备报告的要求。在此过程中,陆军通过向流程(计划、程序、条令、高级领导指南及现场评估)输入范围广泛且多样化的数据,来形成战备报告,以满足部队与军种战略层级的要求。
美国陆军战备同样分为战略战备与部队战备两个方面,其内容将在以下两个部分进行重点介绍。(如表3所示)
表3:陆军战略战备与部队战备19
3 美国陆军战略战备流程
美国陆军战略战备主要是对陆军、陆军各司令部、陆军各军种组成部队司令部以及直接报告的能力是否能够满足当前及未来国家军事战略目标进行评估。陆军战略战备评估要每季度对所有部队的战略战备水平进行全面分析,并将本军种满足国家军事战略需求的状态,通报给陆军高层领导、联合参谋部、国防部办公室以及国会。这一评估涵盖了客观的、定量的、富有经验的、高质量以及主观的战略标准以及评估指标,以对当前的与计划内的战略战备状态进行全面描述。陆军战略战备评估是满足联合部队战备审查(JFRR)以及国会季度战备报告(QRRC)的战备报告需求的陆军资源文件。陆军战略战备评估还要协助高级领导准备国会听证会、答复质询、全面联合评估、主席风险评估以及国防部长风险降低计划。(如图5所示)

图5:陆军战略战备评估流程20
美国陆军战略战备流程的主要内容包括确定、分析、评估以及报告陆军的战略战备状态,主要依据包括联合参谋部的联合能力领域、陆军计划评估以及战备缺陷三个标准,以及人员、装备、维持、训练、基础设施以及能力这六项陆军战略战备指标。这些评估标准与指标要运用参联会通用的四级评定来确定等级层次,以确保便于理解与运用。
表4:战备评估等级定义21
美国陆军战略战备主要通过这些标准、指标进行分析,并通过战略战备评估组(SRAG)进行评估。陆军战略战备评估每季度向陆军高层领导提交报告,其中的信息用于联合部队战备评估、国会季度报告以及主席战备评估进行估算。此外,陆军战略战备提供近期(2年内)与未来(2-6年)的战备状态评估。
首先,陆军战略战备将联合参谋部制定的联合能力领域评估、陆军计划评估以及全部战备缺陷的三项标准合并纳入美国法典确定的陆军“人员、训练与装备”职责,并说明这些标准将如何直接影响支撑国家军事战略的联合行动。联合能力领域包括九个组成部分(参见表),能够支持能力分析、战略发展、投资决策制定、能力包管理以及基于能力的力量发展与作战计划制定。其中,联合能力领域评估分为可行、部分可行与不可行三个层级:可行(Y)说明组织能够完成按照标准与条件确定的任务;部分可行(Q)表示组织在大部分情况下可以完成所有或大多数任务;不可行(N)则说明在当时条件下组织不可能完成任务。
表5:联合能力领域22
陆军计划评估反映了陆军完成作战司令部作战计划的能力,以及对陆军装备编制表的评估结果。陆军计划评估的组成部分包括联合作战能力评估-计划评估(JCCA-PA)、时序定向的部署数据(TPFDD)战备分析、分配表战备分析以及陆军军种组成部队司令部装备编制表分析。陆军战备缺陷由陆军司令部、陆军军种组成部队司令部、直接报告部队、陆军国民警卫队、陆军预备役部队提交,用于说明报告单位在满足自身任务、使命与职责需求方面的差距。
其次,陆军的六项战略战备指标为未来陆军战备提供预见性的指导标准。其中,人员战备指标用于评估陆军及时提供高质量人员以满足陆军及作战司令部支持国家军事战略需求的能力。人员指标涵盖从战术直至战略层级的人力资源配置职能。
装备战备指标用于评估陆军采办并运用现代化的装备来满足陆军及作战司令部支持国家军事战略需求的能力。任何影响陆军装备的趋势与问题均在评估之列。
维持战备指标用于评估陆军投送并维持部队以满足陆军及作战司令部支持国家军事战略需求的能力。维持指标涵盖从战术直至战略层级的后勤职能。
训练战备指标用于评估陆军恰当的发展领导并训练人员及部队,以满足陆军及作战司令部支持陆军训练战略、陆军领导发展战略以及国家军事战略需求的能力。
基础设施战备指标用于评估陆军通过高效的流程、战略合作伙伴关系以及良好的资源管理以满足陆军优先事项与高级领导使命需求并出色完成任务的能力。完备的基础设施有助于为当前及未来作战需求提供高效的、具备远征能力与战役行动能力的部队。
潜力与能力指标用于评估全体陆军提供充分的潜力与能力(预有准备)以执行由国防战略指南(DSG)、全球力量运用(GEF)以及全球力量管理分配计划(GFMAP)中确定的当前行动、预先作战计划以及紧急计划的能力。
4 美国陆军部队战备流程
陆军部队指挥官运用以网络为中心部队战备报告(NetUSR)向国防部陆军战备报告系统提供战备输入的软件应用。指挥官运用以网络为中心的部队战备报告来准备报告的主要目的是为总统、国防部长、参联会、陆军总部以及陆军指挥链所有层级,提供制定作战决策所需的当前陆军状态及其他必要信息。(参见图6)以网络为中心部队战备报告应用程序能够确保指挥官对其部队在给定时间上的资源状态与训练水平进行权衡并上报。报告不是孤立的用于评估所有的陆军部队的战备或陆军部队战备的更多方面,而是报告提供一个即时资源文件,用于评估部队指挥官所在部队状态的主要因素。
图6:陆军战备报告流程23
美国陆军要求所有需要进行战备报告的部队指挥官都必须对其部队完成计划内层级(C-Level)、委托使命层级(A-Level)以及化学-生物防御战备训练(CBDRT)层级核心使命所需能力,进行确认并上报评估结果。其中,赋予使命层级(A-Level)反映了对部队完成指定主要指定使命能力的评估结果,化学-生物防御战备训练层级则表明了部队在化学或生物环境下履行其核心使命的战备状态。计划内层级由人员、现有/可用装备与保障、预备装备/适用性以及部队训练水平等级四个衡量要素支撑。指定使命人力分配(AMM)与指定使命装备(AME)两个衡量要素支撑委托使命层级,装备保障与训练两个衡量要素支撑化学-生物防御战备训练层级决策。这些资源与训练状态衡量要素运用四级标准来划分确定。这些资源与训练衡量要素的分析提供了用于衡量部队战术级能力的视角。(参见图7)
图7:美国陆军部队指挥官战备报告的主要领域及内容24
美国陆军要求每个要素领域都要进行状态层级划分,以支持整体的评估需求。要素领域层级通过运用具体的资源或状态标准与或节奏进行层级划分。指挥官不能主观的对要素领域进行升级或降级。通常情况下,报告部队将根据他们当前的编制与装备修订表(MOTE)/供给与津贴表(TDA)文件报告战备状态,具体包括人员、装备与训练三个要素。
4.1美国陆军人员战备等级评定
美国陆军运用三个标准来衡量部队人员战备,这三个标准均是以部队满足核心职能/设计能力的实力需求为基础的人员满员率来衡量。一是全部可用员额与需求员额的百分比;二是可用的专业岗位上的职业军人员额(MOSQ)与需求员额百分比;三是可用的高级军士构成水平。反映部队的核心职能/设计能力的装备与编制修订表以及供给与津贴表是需求员额的权威数据来源。同时,陆军部队也要求根据以上三个标准来单独确定分配员额百分比、轮换百分比等人员数据情况。(参见表6)
表6:陆军人员战备等级标准25
4.2美国陆军装备战备等级评定
美国陆军装备战备分为现有装备以及预备装备两个部分。现有装备是指陆军在72小时内执行任务而实际拥有并控制的装备,并不考虑预备装备,主要根据装备编制修订表确定。
表7:现有装备等级26
预备装备现有装备是指陆军部队指挥官在72小时内经过启封、维修及测试就可用于执行任务的实际装备数量百分比,同样依据装备编制修订表确定。
表8:预备装备百分比27
4.3美国陆军训练战备等级评定
陆军部队指挥官在评估部队时将以部队按照核心使命任务进行训练的成绩与标准之间的百分比,来报告部队训练状态。同时,陆军部队也要求根据与部队核心职能/设计能力相关的核心使命任务(MET),来确定并报告其他训练数据(如要求训练天数、班/队/组人员参训率以及质量状况等)与训练水平。
表9:训练战备状态百分比28
4.4美国陆军部队总体战备状态等级评定
美国陆军各部队依据自身的人员、装备及训练的等级评定,从总体上对本单位的战略状态进行分类定级。当然,取定的战备等级并不能预测一个单位投入战斗之后的作战能力,而只是为作战能力能否满足核心使命任务需求提供判断依据。C评级的种类包括:
(1)C–1级。单位拥有所需的资源,且完成了相关训练,能够完成单位原定或预设的全部战时任务。
(2)C–2级。单位拥有所需的资源,且完成了相关训练,能够完成单位原定或预设的大多数战时任务。
(3)C–3级。单位拥有所需的资源,且完成了相关训练,能够完成单位原定或预设的很多(但非全部)战时任务。
(4)C–4级。单位需要额外的资源或训练,才能够完成预设的战时任务,但是能够运用现有的资源完成一部分的预设战时任务。
(5)C–5级。单位正在进行资源调整,此时未做好相关准备,无法完成单位原定或预设的战时任务。
图8:陆军部队战备状态等级29
[1]The Joint Chiefs of Staff [US]. DoDDictionary of Military and Associated Terms [EB:/OL].2017 195[2017-4-16].http://www.dtic.mil/doctrine/new_pubs/dictionary.pdf.
[2]The Joint Chiefs of Staff [US]. DoDDictionary of Military and Associated Terms [EB:/OL].2017 176[2017-4-16].http://www.dtic.mil/doctrine/new_pubs/dictionary.pdf.
[3]全军军事术语管理委员会,军事科学院.中国人民解放军军语(全本)[Z].北京:军事科学出版社,2011:191.
[4]全军军事术语管理委员会,军事科学院.中国人民解放军军语(全本)[Z].北京:军事科学出版社,2011:5.
[5]全军军事术语管理委员会,军事科学院.中国人民解放军军语(全本)[Z].北京:军事科学出版社,2011:50.
[6]全军军事术语管理委员会,军事科学院.中国人民解放军军语(全本)[Z].北京:军事科学出版社,2011:64.
[7]全军军事术语管理委员会,军事科学院.中国人民解放军军语(全本)[Z].北京:军事科学出版社,2011:10.
[8]The Joint Chiefs of Staff [US]. DoDDictionary of Military and Associated Terms [EB:/OL].2017 42[2017-4-16].http://www.dtic.mil/doctrine/new_pubs/dictionary.pdf.
[9]全军军事术语管理委员会,军事科学院.中国人民解放军军语(全本)[Z].北京:军事科学出版社,2011:10-11.
[10]参见:TheJoint Chiefs of Staff [US]. CJCS Guide 3401DCJCS Guide to the Chairman’s Readiness System [EB:/OL].2013[2017-4-16].http://www.jcs.mil/Portals/36/Document/Library/Handbooks/g3401.pdf.
[11]参见:Officeof Law Revision Counsel UNITED STATED CODE [US]. Title10-ArmedForce [EB:/OL].section-117[2017-4-16].http://uscode.house.gov/download/releasepoints/us/pl/115/30/pdf_usc10@115-30.zip
[12]Army War College [US]. How the ArmyRuns A Senior Lead Reference Handbook [EB:/OL].2015:7-2[2017-4-16].http://www.dtic.mil/get-tr-doc/pdf?AD=AD1001713.
[13]DoD [US]. Force Structure as aCommon Reference for Cross-Domain Data Integration[EB:/OL].2011:7[2017-4-16].http://www.unidforum.com/UIDF_Orland2011/3-3-145-Allen.pdf
[14]参见:DoD[US]. Director, Operational Test and Evaluation FY 2015AnnualReport[EB:/OL].2016:33[2017-4-16].http://www.dote.osd.mil/pub/reports/FY2015/pdf/other/2015DOTEAnnualReport.pdf
[15]参见:DoD[US]. DODD7730.65 Department of Defense ReadinessReporting System (DRRS) [EB:/OL].2015[2017-4-16].http://www.dtic.mil/whs/directives/corres/pdf/773065p.pdf.
[16]The Joint Chiefs of Staff [US].CJCS Guide 3401DCJCS Guide to the Chairman’s Readiness System [EB:/OL].2013:7[2017-4-16].http://www.jcs.mil/Portals/36/Document/Library/Handbooks/g3401.pdf.
[17]参见:TheJoint Chiefs of Staff [US]. CJCS Guide 3401DCJCS Guide to the Chairman’s Readiness System [EB:/OL].2013[2017-4-16].http://www.dtic.mil/doctrine/new_pubs/dictionary.pdf.
[18]Army War College [US]. How theArmy Runs A Senior Lead Reference Handbook [EB:/OL].2015:7-2[2017-4-16].http://www.dtic.mil/get-tr-doc/pdf?AD=AD1001713.
[19]Headquarters Department of the Army[US]. AR525-30Army Strategic Readiness [EB:/OL].2014:2[2017-4-16].http://apd.army.mil/epuds/DR_puds/DR_a/pdf/web/r525-30.pdf.
[20]Headquarters Department of the Army[US]. DA PAM525-30 ArmyStrategic Readiness[EB:/OL].2015:2[2017-4-16].http://apd.army.mil/epuds/DR_puds/DR_a/pdf/web/p525-30.pdf.
[21]Headquarters Department of the Army[US]. DA PAM525-30 Army Strategic Readiness[EB:/OL].2015:6[2017-4-16].http://apd.army.mil/epuds/DR_puds/DR_a/pdf/web/p525-30.pdf.
[22]Army War College [US]. How the ArmyRuns A Senior Lead Reference Handbook [EB:/OL].2011:129[2017-4-16].http://www.dtic.mil/dtic/tr/fulltext/u2/a551164.pdf.
[23]Army War College [US]. How the ArmyRuns A Senior Lead Reference Handbook [EB:/OL].2013:8-14[2017-4-16].http://www.dtic.mil/dtic/tr/fulltext/u2/a590723.pdf.
[24]Army War College [US]. How the ArmyRuns A Senior Lead Reference Handbook [EB:/OL].2013:8-13[2017-4-16].http://www.dtic.mil/dtic/tr/fulltext/u2/a590723.pdf.
[25]Headquarters Department of the Army[US]. AR 220-1Army Strategic Readiness [EB:/OL].2010:44[2017-4-16].http://apd.army.mil/epuds/DR_puds/DR_a/pdf/web/r220-1.pdf.
[26]Headquarters Department of the Army[US]. AR 220-1Army Strategic Readiness [EB:/OL].2010:46[2017-4-16].http://apd.army.mil/epuds/DR_puds/DR_a/pdf/web/r220-1.pdf.
[27]Headquarters Department of theArmy [US]. AR 220-1Army Strategic Readiness [EB:/OL].2010:51[2017-4-16].http://apd.army.mil/epuds/DR_puds/DR_a/pdf/web/r220-1.pdf.
[28]Headquarters Department of the Army[US]. AR 220-1Army Strategic Readiness [EB:/OL].2010:51[2017-4-16].http://apd.army.mil/epuds/DR_puds/DR_a/pdf/web/r220-1.pdf.
[29]Army War College [US]. How the ArmyRuns A Senior Lead Reference Handbook [EB:/OL].2013:8-16[2017-4-16].http://www.dtic.mil/dtic/tr/fulltext/u2/a590723.pdf.
[责任编辑:蒋佩华]













